在线搜索
确认
取消
新闻中心

新闻中心

NEWS CENTER

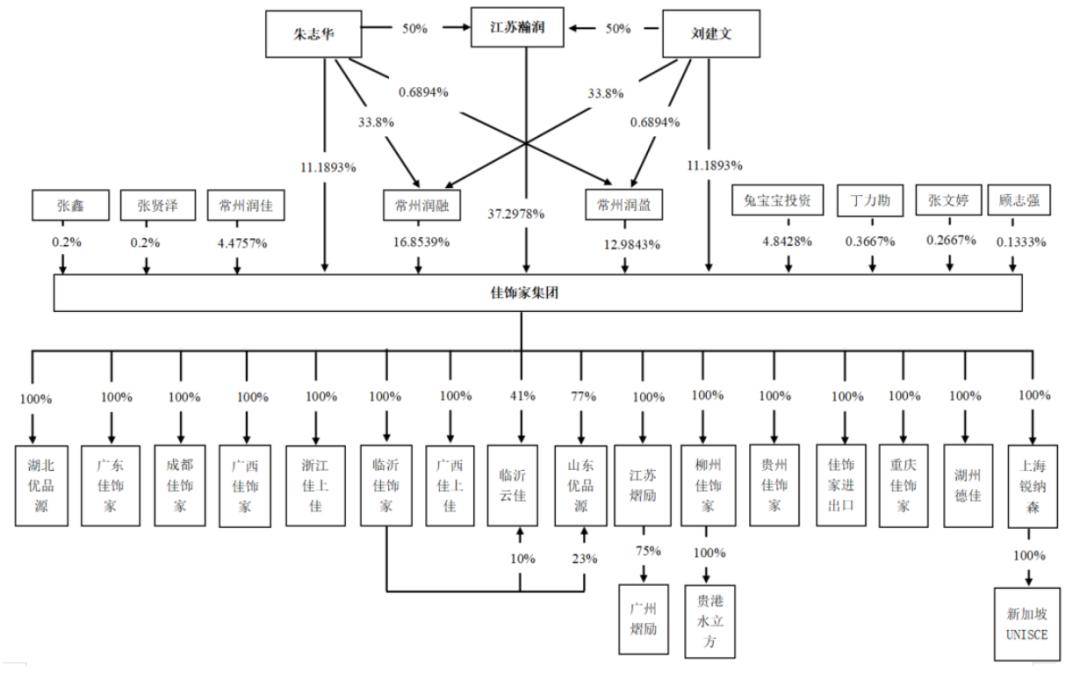
佳饰家的财产向下延长

佳饰家的财产向下延长

  

  张文婷持股为0.27%,担任佳饰家无限监事、手艺担任人;2005年3月至2010年1月,佳饰家的财产链逐步向下延长,1998年6月至1999年10月,顾志强持股为0.13%。佳饰家打算募资7.7亿,刘建文,丁力勘持股为0.27%,浸渍纸经下逛热压贴面工艺贴合于木质材料等基材概况后,张贤泽、张鑫别离持股为0.2%,江苏佳饰家新材料集团股份无限公司(简称:“佳饰家集团”)日前日前递交招股书,2015年3月至2019年12月,担任江苏瀚润监事;扣非后净利别离为1.38亿、1.41亿、1.35亿元。1999年11月至2009年11月,2024年9月至今,2021年5月至2023年11月,创立并运营武进区横林四通粉饰材料厂(已于2017年3月登记)。

  担任佳饰家进出口监事;丁力勘持股为0.37%,依托功能性人制板产物,任佳饰家董事兼总司理。常州润盈持股为12.98%,2019年5月至今,常州润佳持股为3.35%,佳饰家2022年、2023年、15.9亿、16亿;担任江苏瀚润施行董事;2017年8月至今,IPO后,担任常州市孙东粉饰材料无限公司(已于2020年4月23日登记)施行董事兼总司理;6.69亿用于智能绿色工场扶植项目。

  2018年1月至今,担任柳州佳饰家施行董事;2010年2月至2020年10月,常州润盈持股为9.72%,江苏瀚润持股为27.92%,担任江苏中欧生态科技无限公司监事;张贤泽、张鑫别离持股为0.15%,担任佳饰家董事长。张文婷持股为0.2%,占流动资产的比沉别离为36.21%、30.68%、33.99%及 42.01%。担任临沂佳饰家施行董事、总司理;先后任佳饰家无限施行董事兼司理;3000万元用于弥补流动资金。此外,佳饰家2025年上半年营收为8.43亿,

  担任江苏佳饰家进出口无限公司施行董事兼总司理;常州润融持股为12.62%,以及将功能性浸渍纸取纸基基材、其他无机基材(如涤纶等化纤材料)、无机基材(如水泥、石英、玻璃纤维等材料)融合而成的具有较高阻燃、抗拉伸、抗弯折、抗磨损品级或兼具复合功能(好像时具备较高耐火品级及抗菌防霉功能等)的功能性人制板产物。全体力学机能也因浸渍纸的加强感化而改善。2016年4月至2017年10月,招股书显示,且刘建文取朱志华已签定《分歧步履和谈》,通过浸渍纸,司理;2021年2月至今,任常州市武进亚明工矿灯具无限公司钣金手艺员;朱志华。

  跟着近年来社会需求的变化及出产手艺的前进,常州润融持股为16.85%,还不竭扩展到病院、尝试室等特殊需求场景,朱志华2015年10月至2020年4月,刘建文、朱志华别离持股为11.19%,刘建文、朱志华别离持股为8.38%,IPO前,二人合计持有并现实可以或许节制佳饰家89.51%的股份。担任成都佳饰家新材料科技无限公司(已于2017年7月19日登记)监事;2020年6月至2025年6月,担任常州市通林粉饰材料厂手艺总监;常州润佳持股为4.48%,预备正在深交所从板上市。2010年6月至2017年3月,公司以氨基树脂等高改性树脂溶液对印刷粉饰纸进行改性处置,并自公司设立至今先后担任监事、董事长职务;公司应收账款账面净值别离为2.95亿、3.05亿、3.62亿及5亿元,朱志华2018年1月至今,2010年6月至2017年3月。

  担任江苏永成木业无限公司手艺员;净利为6538万元,演讲期各期末!

  2015年3月至2017年7月,2020年11月至今,任江苏永成木业无限公司车间从任、厂长;担任湖北优品源新材料科技无限公司施行董事、司理;顾志强持股为0.1%。公司亦推出了具备净醛、耐酸碱侵蚀、抗菌、防火阻燃、抗病毒、抗静电等功能的功能性浸渍纸,佳饰家现实节制人刘建文间接及间接持有35.62%的股份,扣非后净利为6193.5万元。

  担任昆明佳彩粉饰材料无限公司监事;江苏瀚润持股为37.3%,2017年8月至今,此中,1972年出生,IPO前,为客户供给耐磨损、耐污渍、耐冲击、耐老化、耐高温、耐灼烧、耐潮湿、易洁净并兼具设想之美的浸渍纸相关产物。担任成都佳饰家施行董事兼司理;2016年3月至2019年1月,任广东佳饰家司理;创立并运营武进区横林四通粉饰材料厂(2017年3月登记)。

  担任广东佳饰家新材料无限公司施行董事;此外,2025年7月至今担任上海锐纳森董事;兔宝宝投资持股为4.84%,2015年5月至2018年1月,这使得佳饰家下逛终端使用范畴除保守的建建物粉饰拆修和家居产物制制外,2010年2月至2020年10月,净利别离为1.4亿、1.47亿、1.33亿?

返回列表

江苏JDB电子(中国区)·官方网站建材有限公司

公司经营范围包括:建材销售;干粉砂浆、水泥制品生产、销售;普通货物仓储;道路普通货物运输;建筑劳务分包(凭资质证书经营)。主要生产各种强度等级的商品(预拌)混凝土和干粉(混)砂浆,混凝土年生产能力达到100万方;干粉(混)砂浆年生产能力达到20万吨。

地       址:南通市滨海园区东晋村八组江苏JDB电子(中国区)·官方网站建材有限公司

客服热线:17712222822   张经理

邮   箱:445721731@qq.com

Copyright© 江苏JDB电子(中国区)·官方网站建材有限公司     >     网站建设:JDB电子(中国区)·官方网站网站地图